很多刚接触军队职业的新手小白,对军区律师的薪资和福利总是一头雾水,不知道具体能拿多少、有哪些保障。今天云哥就把收集到的干货整理出来,用简单直白的话讲清楚,就算是入门不懂的朋友,看完也能搞明白。
一、军区律师薪资构成:4大核心部分
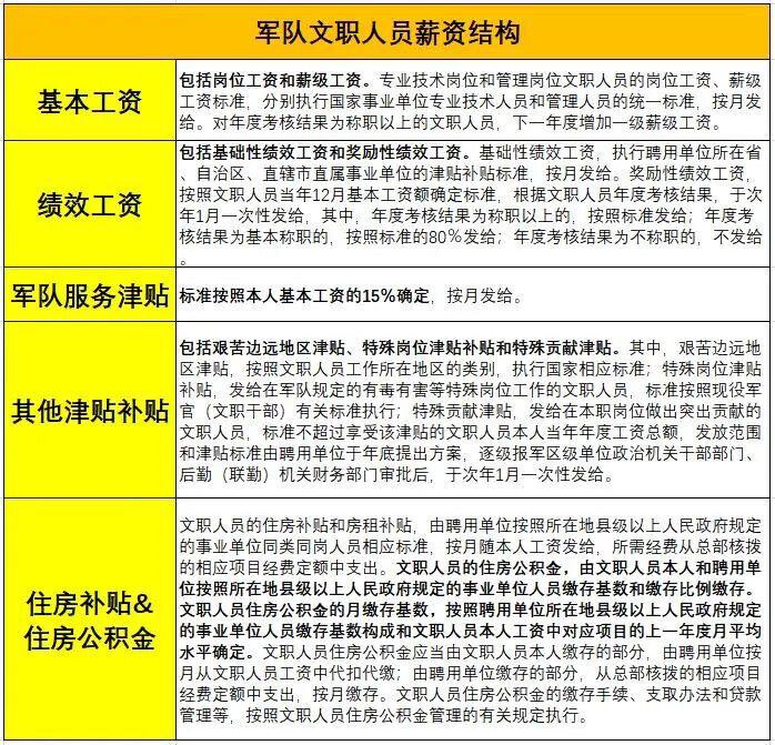
军区律师的薪资体系和军队文职或现役军人岗位一致,主要由以下四部分组成,用表格能直观看明白:
| 构成类别 | 具体说明 |
|---|
| 基本工资 | 按学历、文职等级(或军衔)确定,本科、硕士、博士起薪不同,等级越高工资越高 |
| 绩效工资 | 根据年度工作表现、案件处理数量和质量发放,优秀者可获得额外奖励 |
| 津贴补贴 | 包含军队服务津贴、地区津贴(艰苦地区更高)、住房补贴等固定补助 |
| 专项奖励 | 参与重大军事法律任务、获得表彰时发放,属于不定时额外收入 |
可能有人会问,刚入职的军区律师能拿多少?以一线城市军队文职律师为例,本科毕业起薪大概在8000-10000元,加上各类补贴,综合收入会更高一些,但具体数字会因地区和单位略有差异。
二、福利保障:这些“硬福利”很实在
除了薪资,军区律师的福利保障也很全面,不少都是地方职业难以比拟的:
- 医疗保障:享受军队医疗体系待遇,在军队医院就医可享受较高比例报销,家属也能享受随军医疗优惠,看病负担大大减轻;
- 住房保障:可申请军队公寓住房,若在地方购房,住房公积金缴存比例高,还能领取住房补贴,解决住房难题;
- 家属优待:家属随军后,就业可获得军队协助推荐,子女可就读军队幼儿园、小学,教育资源有保障;
- 职业发展:定期参加军队组织的法律培训和业务交流,晋升渠道明确,从初级到高级律师的职业路径清晰。
三、常见问题答疑:小白必看
问:军区律师的薪资会逐年增长吗?
答:会的,随着工作年限增加、文职等级(或军衔)晋升,基本工资和津贴都会逐步提高,绩效工资也会根据经验积累变得更稳定。
问:和地方企业法务比,军区律师福利有啥优势?
答:地方企业法务福利差异大,很多中小型企业没有完善的医疗和住房保障;军区律师福利更固定全面,尤其是医疗和家属优待方面,优势很明显。
问:成为军区律师后,福利会受岗位调动影响吗?
答:基本不会,福利体系是全军统一的,就算调动到不同地区或单位,核心福利如医疗、住房保障不会变,只是地区津贴可能会根据新岗位所在地区调整。
四、云哥的独家见解
从收集到的信息来看,军区律师的薪资虽然不是最高的,但胜在稳定和福利全面,特别适合追求职业安全感、对军队有认同感的人。而且这份工作不仅是一份职业,更肩负着为军队法治建设出力的责任,职业荣誉感很强。
不过要提醒大家,军区律师的工作并不轻松,需要同时具备扎实的法律知识和较强的纪律意识,经常要深入基层军营开展工作。如果想从事这份职业,除了关注薪资福利,更要做好为军队服务的心理准备。希望这些干货能帮到想了解的朋友,要是还有其他疑问,欢迎留言讨论。

暂无评论