
咱在用建行卡消费的时候,是不是经常会看到积分在不断累积?但很多朋友可能都在犯愁,这建行积分到底兑换啥最划算呢?别着急,今天咱就好好唠唠,一起把这些积分的价值最大化!
建行积分获取和规则
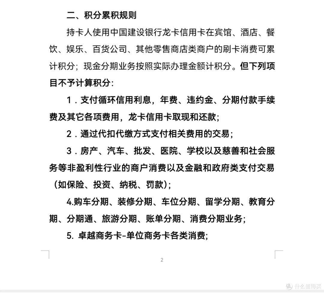
在说兑换啥之前,咱先得搞清楚这积分是咋来的,有啥规则。建行信用卡持卡人刷卡消费(龙卡商务卡除外),一般按入账金额每消费人民币 1 元积 1 分,每消费美元 1 元积 7 分,每消费 1 欧元积 9 分 。像大众龙卡消费,人民币 166 元积 1 分(不到 1 元部分按四舍五入统计)。这里要注意啦,积分有效期为最长五年(以日历年度计算,含累计积分当年),每年 1 月 1 日至 12 月 31 日期间累计的积分,在第五年 12 月 31 日到期,统一清零。不过 2016 年 12 月 31 日(含)前累计的积分永久有效。另外,参与不定期推出的积分奖励活动,还能获得奖励积分,积分有效期就得看各活动规则咯。
积分兑换现金
这是最直接的一种兑换方式。登录建行生活 APP,进入 “积分当钱花、越花越精彩” 频道,使用龙卡信用卡绑定龙支付,就可以用综合积分抵扣订单金额啦。比例是 700 积分相当于 1 元人民币,不过具体抵扣比例,还得看频道显示哈。像加油、外卖、电影票、会员充值、骑行、打车等好多场景都支持。打个比方,你点外卖花了 30 元,要是积分够多,就能直接用积分抵扣一部分,少付点现金,多香啊!
积分兑换礼品
建行积分还能在积分商城兑换各种礼品。登录建行手机银行 APP,点击【信用卡】-【积分兑换】,就能看到积分兑换专区啦。这里面礼品可丰富了,从日常生活用品,像杯子、毛巾,到数码产品,像耳机、智能手环都有。不过不同礼品所需积分不一样,咱得好好挑挑。要是你家里缺个杯子,正好积分够兑换一个质量不错的,那就很合适。但要注意哦,有些礼品可能库存有限,下手得快。
积分兑换航空里程
对于经常坐飞机出行的朋友,积分兑换航空里程是个超棒的选择。像建行尊享白金卡(大山白),就能积分兑换里程,年最高 5 万里程 。用里程可以兑换机票,能省下不少钱呢。但要注意,不同信用卡兑换里程的规则和上限不太一样,而且兑换的里程一般也有有效期,得提前规划好出行再兑换。
积分兑换高端服务
建行有些高端信用卡,像尊享白金卡,积分能兑换体检、中医问诊或口腔护理等高端服务 。现在大家都越来越注重健康,去医院做个体检可贵了,用积分兑换的话,就相当于免费享受了这些服务,是不是很值?不过这类服务的兑换一般有数量限制,得早点去兑换。
积分兑换中的避坑指南
- 注意积分有效期:前面也提到了,积分是有有效期的,要是不注意,到时间积分清零了,那可就亏大了。所以没事多看看自己的积分,快到期的积分赶紧用掉。
- 了解兑换规则细节:不同的兑换方式,规则不太一样。比如说积分兑换现金,可能有些订单类型不支持,或者抵扣金额有限制。兑换礼品的时候,要看看礼品的规格、质量评价啥的,别到时候收到货发现不是自己想要的。
- 警惕虚假兑换信息:别随便相信一些不明来源的积分兑换链接,防止上当受骗。要兑换积分,就通过建行官方的 APP 或者网站操作。
总之,建行积分的兑换方式多种多样,每个人的需求不一样,适合的兑换方式也不同。咱得根据自己的实际情况,好好盘算盘算,把积分的价值发挥到最大。希望这篇文章能帮到大家,让大家都能把建行积分用得明明白白!
暂无评论