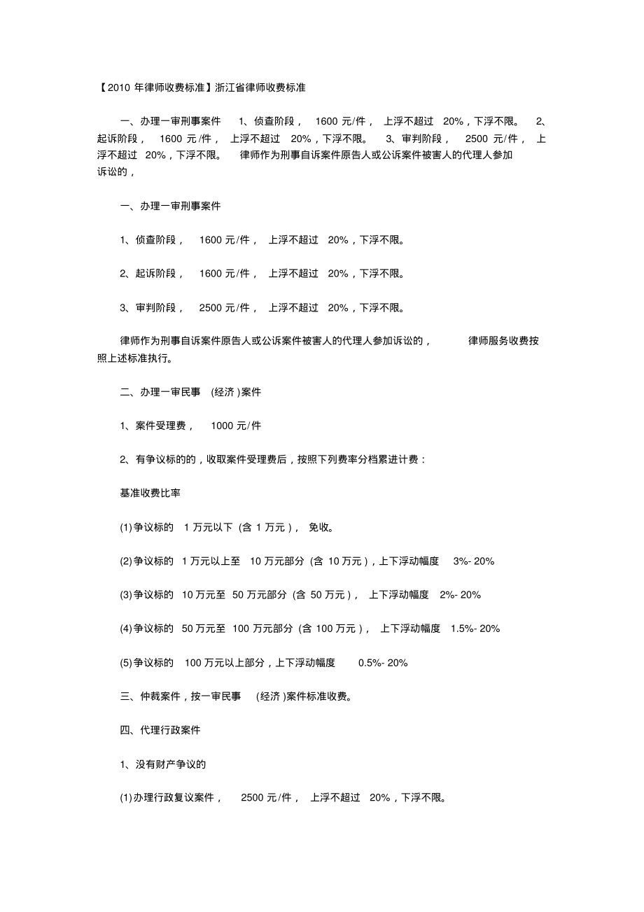
好多当事人咨询律师案件费用时,根本没有个能参考的收费范围,这可把大家愁坏了
律师服务收费方式

律师服务收费,其实有好多种方式滴。可以根据不同服务内容,采取计件收费,就是一件事定个价格;按标的额比例收费,根据涉及金额大小来算;计时收费,以花费的时间来计费;还有风险代理收费,不同方式适合不同情况,就看具体事咋样。
比如说有些小案子,适合计件收费,操作简单;要是涉及金额大的案件,按标的额比例收费可能更合理。这得让律师和当事人好好商量商量咧。
收费适用范围
依照《中华人民共和国律师法》设立的律师事务所和那些获准执业的律师,他们为委托人提供法律服务的收费行为都适用于相关办法。不管你是大所还是小所,只要按照法律规定来的,提供服务时候的收费就有章可循。
像去年在深圳,张律师所在律所里接的好多案子,涉及不同类型的服务收费,都是严格按照这个适用范围来操作的,给不少当事人吃了颗定心丸咧。
收费价格分类
律师服务收费其实实行政府指导价和市场调节价。政府指导价意味着有个基本的准则,不至于收得太离谱;市场调节价,就会根据市场的供需情况这些来灵活变动。

举个例子,在上海有些热门领域的案件,市场需求大,价格可能就稍微高一点;但小地方可能一些常见案件还是按照政府指导价来收取费用的。
不同案件收费标准
无财产争议案件里,普通民事、经济、行政案件不涉及财产的,会根据案件性质、复杂程度、工作所需耗费时间等因素,在6000 - 100000元之间协商收取;外地民事、经济、行政案件不涉及财产的,代理费不低于20000元。比如北京王大爷打的一个普通民事小官司,最后协商收费就七千块,也还能接受。
法律文书这方面,代为撰写、修改、审查法律文书,根据文书性质、难易程度、工作时间等因素,每份文书在600 - 2000元之间协商收费。在杭州,李律师帮一家小公司写合同,协商后收了一千二百块。
诉讼与仲裁收费
未代理一审只代理二审的案件,代理费按一审标准收费,其他办案费用不变;曾代理一审的案件,代理费按一审收费的二分之一收费,其他办案费用不变。要是仲裁案件,按民商案件一审阶段收费标准的1.5倍计算收取。
之前在重庆有个案子,一开始走仲裁,后来进入二审程序,费用计算就按照这些标准来,双方也算清楚了账,没闹啥纠纷。

其他收费规定
代理刑事自诉、附带民事诉讼在6000 - 60000之间协商收费(要考虑案件复杂程度、民事诉讼标的等);涉及国家安全罪、涉黑涉毒犯罪以及其他重大疑难案件,代理费按上述标准的2倍收取。
要是办理案件需要异地出差,交通费、住宿费、长途电话费等由委托方承担,费用可以实报实销,也可以协商一固定数额包干使用。
大家觉得律师不同情况的收费标准合理不?赶紧在评论区说说,觉得文章有用的别忘了点赞分享!
暂无评论