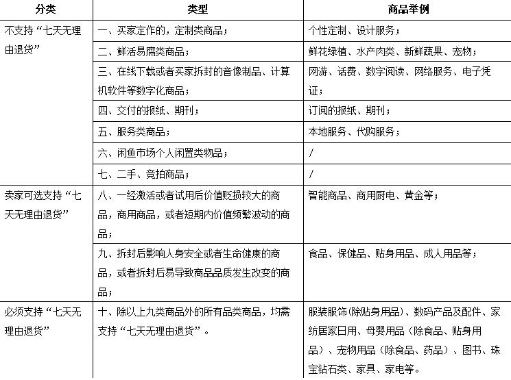
很多人在淘宝购物时,不太清楚七天无理由退货的规则,结果出现退货难的问题。下面就详细介绍这6大规则。
申请时间规定
买家在签收商品之日起七天内,对支持该服务并符合完好标准的商品,能发起申请。以物流显示签收商品的次日零时起算,满168小时就是七天。比如小李4月1日签收商品,那么从4月2日零时起开始计时,到4月8日24时前都可申请。
约定效力情况
淘宝网要求支持七天无理由退货的商品,卖家单方或买卖双方关于不支持此服务的约定是无效的。不过鼓励卖家给出更优的退货条件。像某品牌服装卖家主动延长退货时间到10天。


商品完好标准
若商品能保持完好,买家要保证退回商品及相关配件齐全,无受损、受污等情况。像小张买的手机,退回时要保证手机外观无划痕、配件完整。若买家超出查验使用商品致价值贬损大,就视为商品不完好,卖家可以不退。比如小王买的化妆品,试用过多已快见底,卖家就可拒绝退货。
包邮邮费承担
若商品卖家包邮,买家仅承担退回邮费;若商品未包邮或附条件包邮,买家部分退货不满足包邮条件,由买家承担所有邮费。如赵女士买了三件包邮衣服,退一件就需承担来回邮费。
特殊情况处理

商品遗失、破损,发票遗失不影响退货;赠品破损或遗失作折价处理,发票遗失买家承担税款。比如孙先生买的商品发票丢了,退货时需承担相应税款。
包装完整要求
买家退回商品要确保包装无损。部分特殊商品包装依卖家明示处理,运输拆卸小问题不影响认定。如林女士买的有收藏价值的限量版盒子装商品,卖家有特殊包装要求要遵守。
对于淘宝的七天无理由退货规则,大家觉得哪一条最难把握?欢迎在评论区留言讨论,也别忘了点赞和分享本文!
暂无评论