登录后体验更多功能
立即登录
首页
论坛
排行榜
小黑屋
搜索
站点信息
天涯社区
1991
新天涯社区,以“全球最具影响力的论坛”闻名于世,并提供博客、相册、个人空间等服务。拥有天涯杂谈、天涯神帖、娱乐八卦、情感天地等超人气栏目,以及关天茶舍、煮酒论史等高端人文论坛。这里诞生了最热的网络事件,最多的草根明星……
252372
主题数
27961
帖子数
14810
用户数
223
在线
社区导航
天涯杂谈
莲蓬鬼话
天涯神帖
股市论谈
国际观察
关天茶舍
网络游戏
天涯书库
无损音乐
娱乐八卦
灵异趣事
网络科技
诗词比兴
情感天地
佛学文化
影视评论
创业家园
汽车时代
天涯问答
游戏百科
休闲娱乐
事务板块
首页
论坛
排行榜
小黑屋
搜索
登录/注册
游戏百科
请先登录后发表评论!
0
0
0
游戏百科
一般纳税人软件开发服务税率:含计税案例,一看就懂
一般纳税人软件开发服务税率:含计税案例,一看就懂
吃瓜
发布于
1月前
24
0
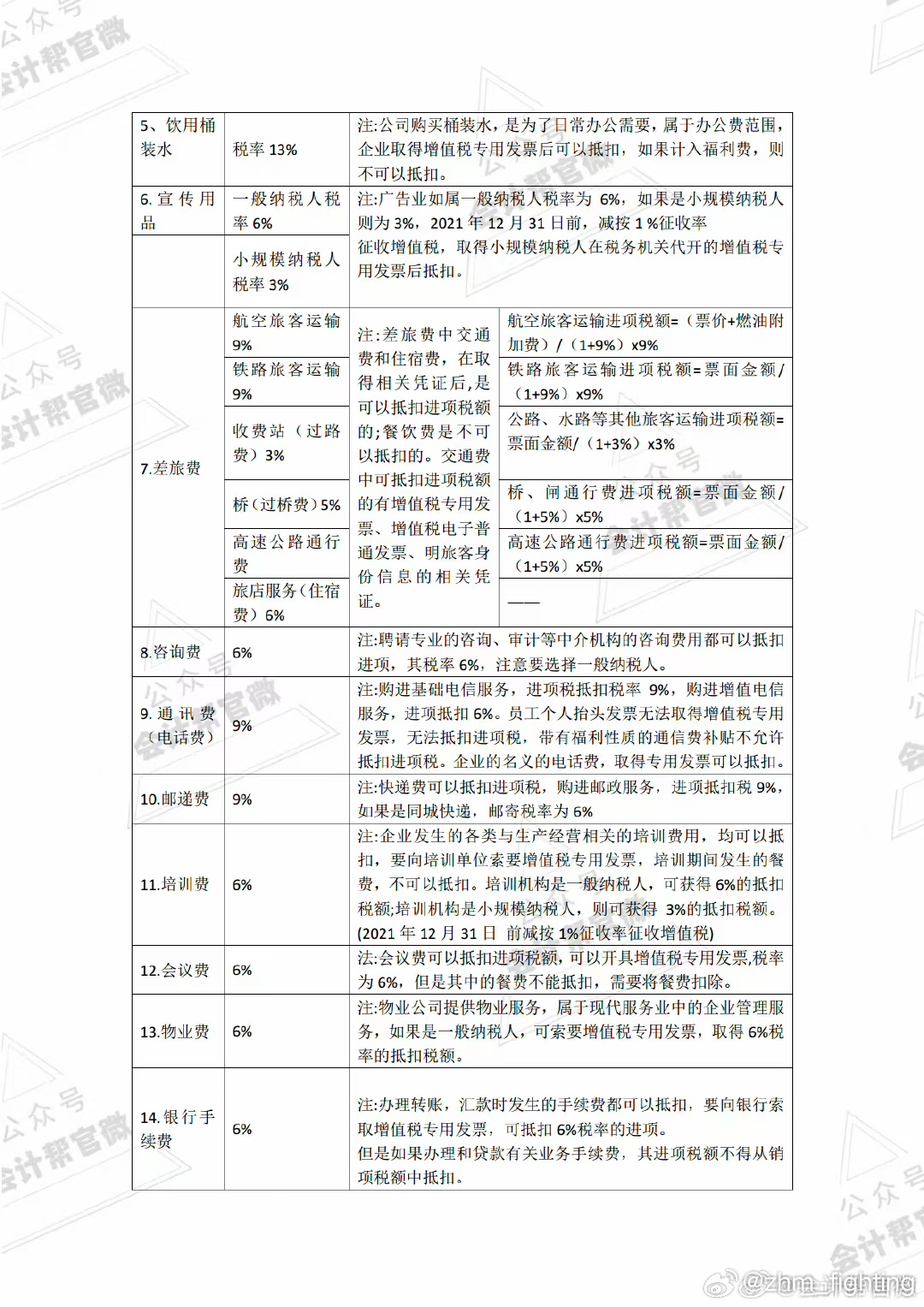
作为一般纳税人的软件开发公司,是不是常常被税率问题搞得头大?开发服务到底按多少税率交税,销售自主研发的软件产品又该咋算税,这些问题弄不清楚,要么多交冤枉钱,要么少交了被查,真是愁人。别担心,今天云哥就把这些事儿掰开揉碎了讲,再配上几个计税案例,保证你一看就懂,一起往下看吧!
最近看过的人
(
0
)
请先登录后发表评论!
登录
注册
最新回复
(
0
)
最新
倒序
只看楼主
暂无评论
返回
吃瓜
UID:9375
版主组
版块热门
1
锦绣谷开门任务怎么做?2025年一步不漏实战指南
2
和平精英游戏类型及玩法介绍
3
烈焰行动官网账号注册失败?验证流程优化省30分钟
4
龙ol副本药水费怎么省_降本50%技巧实测_避坑材料清单
5
蓝ez天赋怎么点_对线总崩盘_三套出装逆袭(胜率提升20%)
6
传奇天龙辅助真的能让你躺着升级吗?
7
青春期沉迷游戏怎么办_三天建立_健康游戏习惯攻略
8
最新热血传奇私服到底怎么玩才爽?
9
经典传世私服真的能找回当年热血吗?
10
学园天堂下载_新手避坑指南_全平台安装教程
暂无评论