登录后体验更多功能
立即登录
首页
论坛
排行榜
小黑屋
搜索
站点信息
天涯社区
2614
新天涯社区,以“全球最具影响力的论坛”闻名于世,并提供博客、相册、个人空间等服务。拥有天涯杂谈、天涯神帖、娱乐八卦、情感天地等超人气栏目,以及关天茶舍、煮酒论史等高端人文论坛。这里诞生了最热的网络事件,最多的草根明星……
255264
主题数
38806
帖子数
19886
用户数
184
在线
社区导航
天涯杂谈
天涯神帖
娱乐八卦
关天茶舍
国际观察
军事研讨
股市论谈
莲蓬鬼话
情感天地
网络科技
创业家园
网络游戏
旅游休闲
天涯书库
无损音乐
灵异趣事
诗词比兴
佛学文化
影视评论
汽车时代
天涯问答
游戏百科
休闲娱乐
事务板块
首页
论坛
排行榜
小黑屋
搜索
登录/注册
股市论谈
请先登录后发表评论!
0
0
0
股市论谈
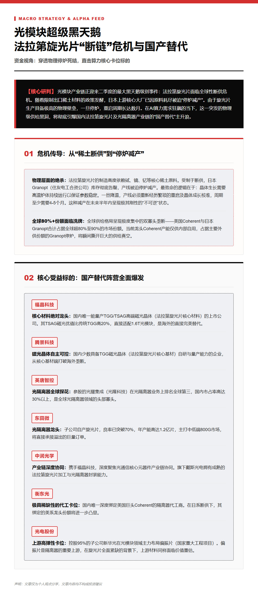
法拉第旋光片“断链”危机
法拉第旋光片“断链”危机
圈子分享
发布于
20天前
62
0
最近看过的人
(
8
)
圈子分享
T先生
曾经过往
新生
fans
jyguhgj
马克思
风中抓妖
请先登录后发表评论!
登录
注册
最新回复
(
0
)
暂无评论
返回
圈子分享
UID:16755
二级用户组
在线
版块热门
1
【30万打天下——实盘记录心得】2025年11月记录
2
贷款炒股两年的经历
3
我的交易成长记录
4
2026年股市怎么走
5
预测一下,短线炒股一年收益可以做到多少?实盘记录勇闯大A
6
我看你们都发实盘记录,我也想发
7
股市暴涨彻底疯狂,国家这次用股市拉动经济内需消费的决心很大,我觉得可以满仓冲了
8
交易之路
9
RWA与稳定币的关系
10
牛市了,没有人说说吗
暂无评论