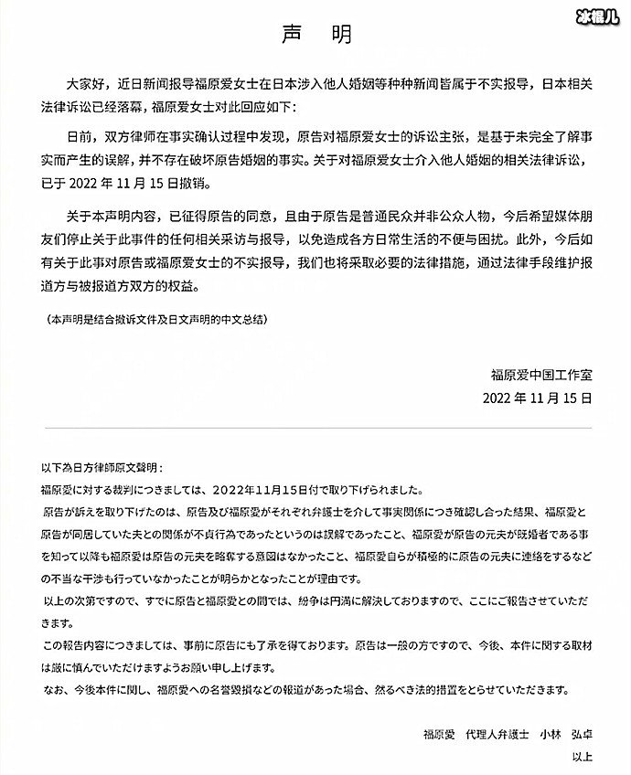
前段时间,福原爱被男友前妻了并索赔1100万,此事也引起许多网友的关注,现该事件的后续来了,福原爱方与11月15日发声明了,否认介入他人婚姻。一下是全文内容:
15日,福原爱中国工作室发声明,否认介入他人婚姻。声明称双方律师在确认事实过程中发现,并表示,原告对福原爱的诉讼主张是基于未完全了解事实而产生的误解,福原爱强调自己并没有破坏其婚姻,相关诉讼已于15日撤销,并且双方如今已经冰释前嫌。

福原爱方否认介入他人婚姻
据悉,此前福原爱被横滨男友前妻起诉,要求赔偿1100万日元(折合人民币54万元)。这笔赔偿金包括不忠行为所带来的精神折磨与离婚精神产生的痛苦。
A某还控诉福原爱在明知道对方已婚的状态下与其男方牵扯不清。她表示,自己与男友从学生时代就已经交往了,原本有幸福美满的生活,却因为福原爱的涉足家庭关系破裂,因此事产生的精神痛苦是难以承受的。
对此,有不少网友吐槽“锤成那样还不承认”,“睁眼说瞎话第一名”~~~既然福原爱被男友前妻了并索赔有了结果,福原爱方也发声明了否认介入他人婚姻,事情就到此为止吧。
暂无评论