家里有人当兵保家卫国,作为军属遇到法律纠纷需要帮忙,却不知道从哪里开始申请法律援助?别着急,这篇文章就是为你准备的。咱们用大白话,一步步说清楚军属申请法律援助到底需要准备哪些材料,流程怎么走,帮你省时省力,把事儿办成。
谁可以申请?先看看你符合条件吗
首先,得弄明白“军属”都包括哪些人。简单说,除了现役军人自己,他们的配偶、父母、子女,以及其他有法定扶养关系的近亲属,通常都算军属。烈士、因公牺牲军人、病故军人的遗属,也按军属对待。
只要你的法律事儿属于后面会提到的那些类型,并且经济上确实有点困难,请不起律师,就可以试试申请。义务兵、供给制学员的家属,以及烈士、因公牺牲军人、病故军人的遗属等,在一些情况下申请法律援助甚至无需提交经济困难证明。对于执行作战、重大非战争军事行动任务的军人及其军属,申请法律援助则不受上述事项范围的限制。
哪些事儿能申请?对照一下你的情况
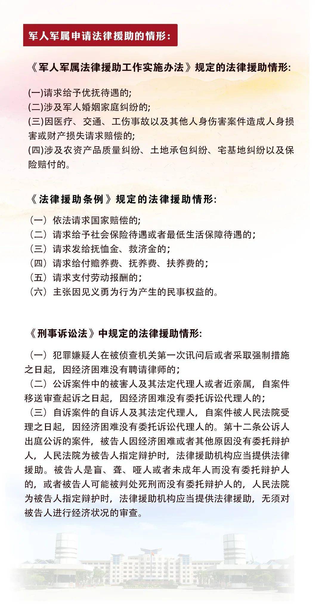
军属法律援助能帮到的法律事儿还挺多的,主要包括:
- •
请求给予优抚待遇的(比如该有的优待抚恤没到位);
- •
涉及军人婚姻家庭纠纷的(比如离婚、财产分割、抚养权等);
- •
因医疗、交通、工伤事故等造成人身伤害或财产损失请求赔偿的;
- •
涉及房屋买卖、租赁纠纷或者拆迁安置补偿纠纷的;
- •
涉及农资产品质量、土地承包、宅基地纠纷以及保险赔付的;
- •
《中华人民共和国法律援助法》规定的其他法律援助事项范围。
材料是关键!一次性备齐省得跑冤枉路
申请法律援助,材料准备齐全了,流程就走得快。根据官方要求,通常你需要准备好下面这几样东西:
- 1.
身份证明材料:这是证明你是“军属”的关键。
- 2.
法律援助申请表:这个表通常到了法律援助中心现场就能领到并填写,或者有些地方的法律服务网站上也提供下载。
- 3.
经济困难状况说明表:如实填写你的家庭经济情况。再次强调,如果你是义务兵、供给制学员的家属,或是烈士、因公牺牲军人、病故军人的遗属,通常无需提交此表。
- 4.
与案件有关的证据材料:把你手头所有和这个法律纠纷有关的材料都带上,比如合同、协议、借条、欠条、判决书(如果是上诉)、伤害鉴定书、事故证明、通话记录、微信聊天记录截图等等。材料越多越详细,工作人员越能快速了解情况并判断是否能提供帮助。
✓ 材料准备小贴士
- •
所有复印件最好提前准备好,一式两份,很多地方会要求。
- •
原始文件和凭证一定要带上原件,工作人员需要核验。
- •
如果实在不确定哪些材料有用,宁可多带也别少带,到了现场工作人员会帮你筛选。
流程怎么走?一步一步照着来
材料准备好了,就可以启动申请流程了:
- 1.
找到地儿:你可以选择去案子办案机关所在地的法律援助机构,或者争议处理机关所在地/事由发生地的法律援助机构。现在很多地方的法律服务中心也开设了窗口。不确定的话,直接拨打“12348”全国公共法律服务热线问一下离你最近、最合适的申请地点,是最省事的办法。
- 2.
提交申请:带上你准备的所有材料,到法律援助中心的窗口提交申请。工作人员会初步审核你的材料是否齐全。
- 3.
等待审核法律援助机构应当在7日内进行审查,并作出是否给予法律援助的决定。对于军人军属的申请,法律援助机构通常会优先受理、优先审查、优先指派。
- 4.
指派律师:一旦审核通过,法律援助机构会在3日内指派律师(或其他法律服务人员)来帮你处理这个案子。之后你就可以和指派的律师联系,具体沟通案子怎么推进了。
一些能让你更方便的小知识
- •
绿色通道:很多法律援助中心对军人军属都有“绿色通道”,享受“三优先”(优先受理、优先审查、优先指派)。
- •
特殊服务:如果你是伤病残或行动确实不便的军属,可以尝试联系法律援助机构询问是否提供电话申请、邮寄申请甚至上门受理的服务。
- •
异地协作:如果你的案子需要在异地调查取证,别太担心,现在法律援助机构之间有异地协作机制,他们会帮忙的。
最后唠叨几句
准备材料虽然是第一步,但也是最容易卡住的一步。只要材料齐全、符合规定,整个申请流程其实会比想象中顺畅。军属为国家做出了奉献,国家也通过这样的政策来回馈和保障你们。遇到法律问题,勇敢地拿起法律武器保护自己,法律援助就是你的后盾。希望这篇文章能帮你理清头绪,顺利申请到需要的法律帮助!

暂无评论