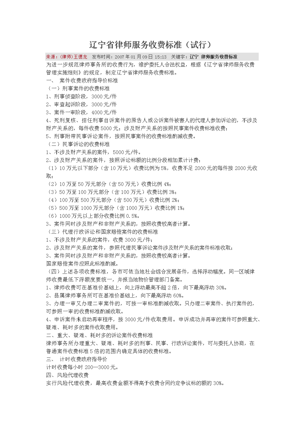
是不是很多辽宁的朋友,遇到企业合规、合同起草、商标注册这些不用上法院的事,想找律师做非诉讼服务,却一直搞不清收费?怕被乱报价,也怕花了钱没办好事?别慌,云哥不仅整理了辽宁省律师非诉讼服务的收费标准,还找了几个朋友的真实经历当例子,都是实实在在的信息,希望能帮到你!一起往下看吧!
一、常见非诉讼服务收费:按类型分,清楚明了!
非诉讼服务类型多,收费方式也不一样,咱们按最常见的几类说,每类都标清楚收费范围和参考情况:
1. 合同类服务:起草、审核、修改合同
这类是最常见的非诉讼服务,收费主要看合同复杂程度:
- 简单合同:像租房合同、劳动合同这种条款少的,一般 2000 元 - 5000 元一份。我朋友小王在沈阳开小公司,找律师审核员工劳动合同,花了 3000 元,律师还帮他加了几个避坑条款,他说 “比自己瞎写靠谱多了”;
- 复杂合同:比如企业合作协议、工程承包合同,条款多还涉及大额资金,收费 5000 元 - 20000 元一份。我另一个朋友做建筑生意,找律师起草工程合同花了 12000 元,后来对方想钻空子,因为合同写得细,没占到便宜,他说 “这钱花得值”。
有人会问,“要是我有 10 份类似的合同,能不能便宜点?” 当然可以!很多律师对批量合同有优惠,比如 10 份简单合同,可能收 15000 元 - 30000 元,比单独一份一份算便宜不少,这样就可以省点钱。
2. 企业合规类服务:制度搭建、风险排查
企业想规范运营,常需要这类服务,收费按服务时长或项目打包算:
- 短期合规排查:比如帮企业查合同漏洞、员工管理制度风险,按天收费,每天 3000 元 - 8000 元,一般查 3 - 5 天,总费用 9000 元 - 40000 元;
- 长期合规顾问:企业请律师当常年合规顾问,一年收费 20000 元 - 100000 元,律师会定期上门、随时解答问题。沈阳有家做外贸的公司,找律师当常年合规顾问,一年 60000 元,去年帮他们规避了一次出口合规风险,避免了几十万损失,老板说 “比出事了再找律师划算”。
二、专项非诉讼服务收费:这些服务有特殊标准!
有些非诉讼服务比较专项,收费有固定参考,咱们用表格列出来,更清楚:
| 服务类型 | 收费方式 | 参考范围 | 真实案例参考 |
|---|
| 商标、专利代理 | 按件收费,包含申请、答复审查意见 | 商标代理 3000 元 - 8000 元 / 件,专利代理 5000 元 - 15000 元 / 件 | 大连的小李做服装品牌,找律师代理商标注册花了 5000 元,3 个月就下来了,没走弯路 |
| 企业并购、股权转让 | 按标的额比例收费,或打包收费 | 标的额 100 万元以下:5% - 8%;100 万 - 1000 万元:3% - 5%;1000 万元以上:1% - 3% | 沈阳一家科技公司股权转让,标的额 500 万元,找律师花了 200000 元(按 4% 算),律师帮他们处理了工商变更、税务对接,很顺利 |
| 法律意见书出具 | 按意见书复杂程度收费 | 简单意见书(如尽调摘要)5000 元 - 15000 元;复杂意见书(如上市合规意见)15000 元 - 50000 元 | 鞍山一家企业想融资,找律师出具尽调法律意见书,花了 25000 元,投资方看了很认可,很快谈成了融资 |
博主经常使用的建议是,找律师做专项服务前,先问清楚 “服务包含哪些内容”,比如商标代理,要问清楚包不包含答复审查意见、异议答辩,别只看价格低,不然后续加钱更麻烦。
三、收费里的 “门道”:这些细节要注意!
很多人以为交了律师费就啥都管,其实不是,得注意这些细节:
- 不包含的费用:比如商标代理里的官费(国家收的钱)、企业并购里的审计费,这些得自己另外付,律师只收服务费;
- 额外服务收费:要是服务过程中需要律师去外地,比如大连的律师去朝阳帮企业做合规排查,差旅费(车费、住宿费)得自己出,一般实报实销;
- 修改次数约定:比如合同修改,要问清楚能免费改几次,一般律师会约定 3 - 5 次免费修改,超过次数可能要额外收费,别没约定好,改到一半加钱。
有人会问,“怎么避免被乱收费?” 很简单!签合同前让律师列个 “服务清单”,把服务内容、收费金额、不包含的费用都写清楚,按清单付钱,就不怕乱加钱了。
四、选律师的实用建议:别只看价格,看性价比!
- 别贪便宜找新手律师:有些新手律师报低价,比如简单合同只收 1000 元,但可能漏条款,后续出问题更麻烦。宁愿多花点钱找有 3 年以上非诉讼经验的律师,比如找能拿出类似案例的律师,更靠谱;
- 优先找本地律师:辽宁的非诉讼服务,本地律师更懂当地政策,比如沈阳的律师懂沈阳的企业合规要求,大连的律师懂外贸相关规定,沟通起来也方便,不用花差旅费;
- 多对比 2 - 3 家:找律师前多问两家,比如同样是起草复杂合同,一家报 8000 元,一家报 15000 元,不是报得低就好,要看律师的经验、给的方案,选性价比高的。
云哥觉得,辽宁省律师非诉讼服务的收费,其实是 “一分钱一分货”,关键看能不能帮你解决问题、规避风险。比如花 5000 元审核合同,能避免后续几万元的纠纷,这钱就花得值。希望这篇文章能帮你找到合适的律师,要是还有不清楚的地方,随时可以问!

暂无评论